Build Production-Ready Agentic-RAG Applications From Scratch Course: What we are going to build
On Saturday, September 27th, I am launching a new course: Build Production-Ready Agentic-RAG Applications From Scratch! This is a fully hands-on course where we are going to deploy a production-ready Agentic-RAG application with LangGraph, FastAPI, and React! Here is what we are going to build.
What we are going to build
We are going to build a fun web application where we can demonstrate how to orchestrate a robust RAG application using LangGraph, FastAPI, and React. Here is what we are going to build:
A user can pass a GitHub repository URL
The files of the related repository are scraped and indexed in a vector database
Now the code is available for the user to ask questions about.
On the frontend, we will need two main functionalities:
A page where we can input the repository URL and start the crawling and indexing processes:
And a chatbot interface to ask questions about the code in the repository:
On the backend, we will need the related endpoints:
The indexing endpoint will respond to the provided GitHub repository URL and the “crawl“ action to start the crawling and indexing processes.
The chat endpoint that will respond to messages sent by the user from the chatbot interface.
We are going to use the following tools:
React for the frontend
FastAPI for the backend
LangGraph for the agentic orchestration
Pinecone for the vector database
Langsmith for observability
Deploy everything on Google Cloud!
Project-based course
We will focus on building the project from the ground up, as we would on the job. Here is how we are going to structure the project development:
Introduction
What we want to build
Setting up the environment
The RAG Application
The Data Parsing Pipeline
The Indexing Pipeline
The Basic RAG Pipeline
Adding Observability to the Pipeline with Langsmith
Going Agentic
The Backend Application
The Indexing API Endpoint
Adding Memory
Administering the Database Data
The Frontend Application
The Indexing Page
The Chatbot Page
Deploying to GCP
Each session will be a live, hands-on coding session where we are going to implement every component from scratch
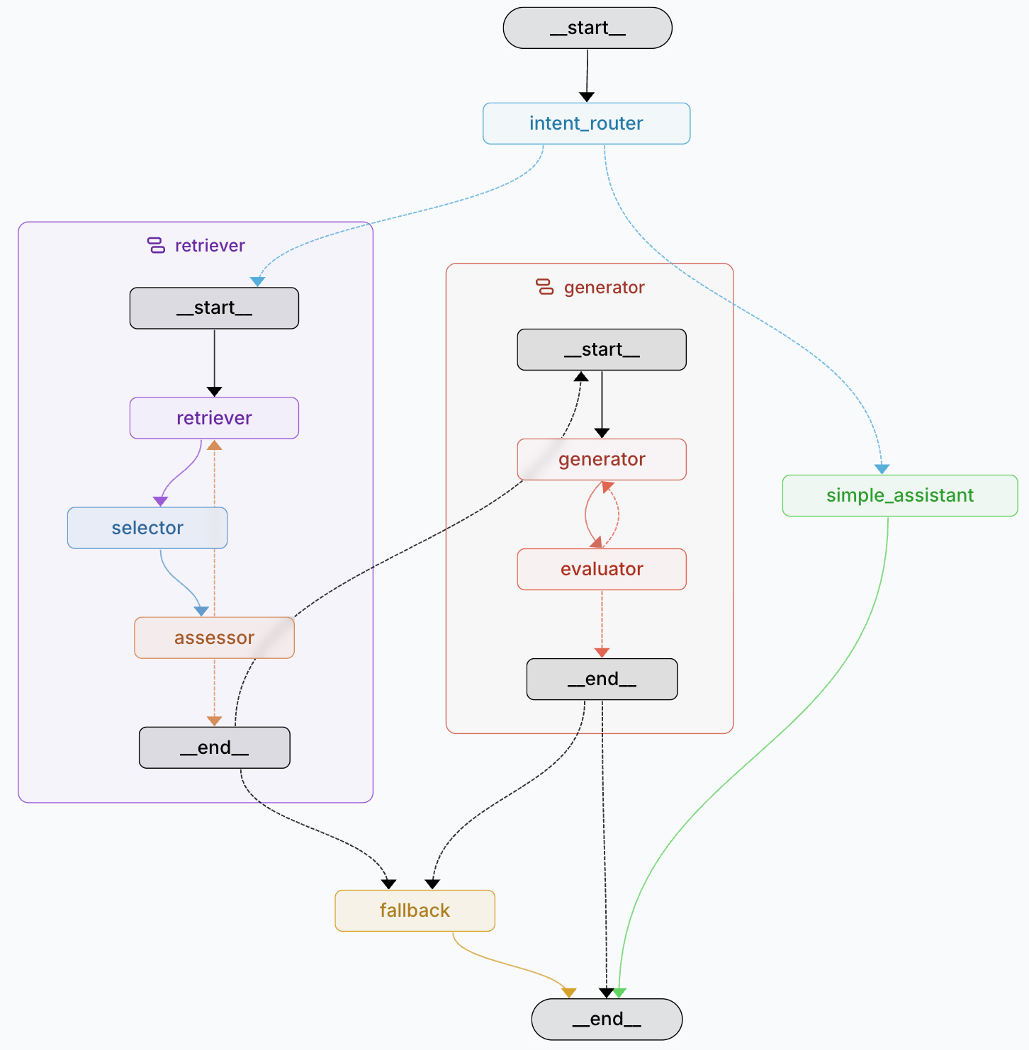
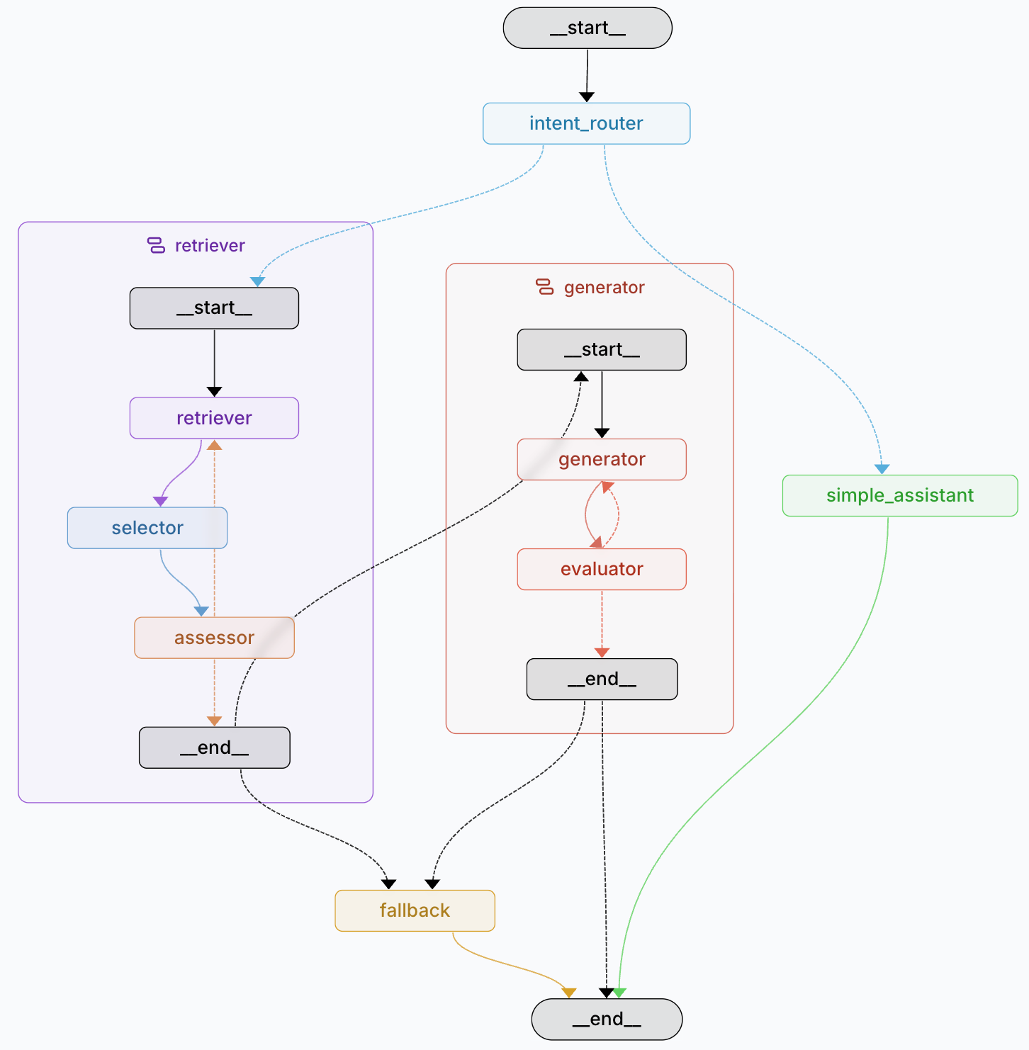
Going Agentic
“Agentic” means that we are going to use an LLM as a decision engine to enhance the quality of our pipeline. We will focus on improving the accuracy of the pipeline at the cost of latency and cost, and discuss the opportunities to reduce those induced negative points with small language models and fine-tuning. In the RAG pipeline, we are going to build a subagent for each of the main components:
Intent router: the entry point of the pipeline that will decide if a RAG pipeline is required.
The retriever: The sub-agent that will extract the right data
The generator: The sub-agent that will generate the response to the user
Scaling up
With this course, I want to focus on what we would need to do to deploy the application to 1M users. We will make sure to design every endpoint to be asynchronous, queue the indexing requests, and deploy the application with elastic load balancing to scale the application horizontally.
This is going to be a fun ride! Make sure to join us!








